网站首页
公司概况
产品与服务
企业文化
安全管理
新闻动态
联系我们
WELCOME
安全管理
Safety Management
司机管理
车辆管理
GPS监控管理
视频监控管理
安全演习
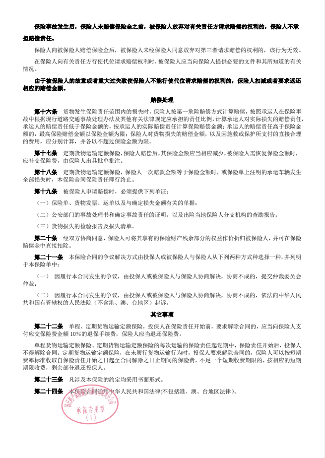
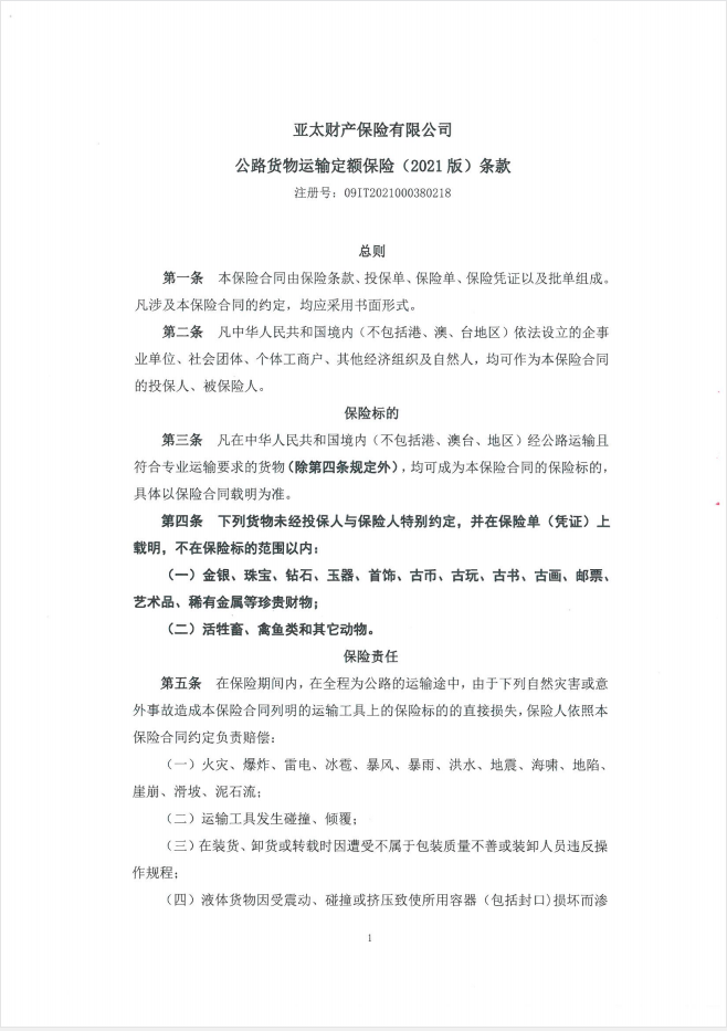
保险保障管理
您的当前位置:网站首页 >> 安全管理>> 保险保障管理
企业之窗
公司简介
基本资质
组织架构
人才理念
产品服务
港口集装箱运输
国内集装箱、散货运输
铁路柜运输
冷藏运输
危险品/大件运输
代理报关报检
资源展示
运力展示
53尺车架展示
仓储配送案例
大件运输案例
主要合作伙伴
联系我们
地址:深圳盐田区盐田街道盐田路45号金港盛世华庭6栋14H
电话:0755 25367589 (业务对接)
0755 25369297(接单操作)
0755 25369330(前台)
Copyright @ 2023-2028 金满顺国际供应链(深圳)有限公司 版权所有
技术支持: 深圳市新流网络技术有限公司